Простой детектор радиоволн
Устройство представляет собой простейший детектор радиоволн со звуковой индикацией. С его помощью можно отыскать в помещении работающий микропередатчик. Детектор радиоволн чувствителен к частотам вплоть до 500 МГц. Настраивать детектор при поиске работающих передатчиков можно путем изменения длины телескопической приемной антенны.

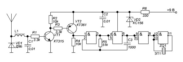
Рис.1 Простой детектор радиоволн
Телескопическая приемная антенна воспринимает высокочастотные электромагнитные колебания в диапазоне до 500 МГц, которые затем детектируются диодом VD1 типа Д9Б. Высокочастотная составляющая сигнала отфильтровывается дросселем L1 и конденсатором С1. Низкочастотный сигнал поступает через резистор R1 на базу транзистора VT1 типа КТ315, что приводит к открыванию последнего и, как следствие, к открыванию транзистора VT2 типа КТ361. При этом на резисторе R4 появляется положительное напряжение, близкое к напряжению питания, которое воспринимается логическим элементом DD1.1 микросхемы DD1 типа К561ЛА7 как уровень логической единицы. При этом включается генератор импульсов на элементах DD1.1, DD1.2, R5 и С3. С его выхода импульсы с частотой 2 кГц поступают на вход буферного каскада на элементах DD1.3, DD1.4. Нагрузкой этого каскада служит звуковой пьезокерамический преобразователь ZQ1 типа ЗП-1, который преобразует электрические колебания частотой 2 кГц в акустические. С целью увеличения громкости звучания преобразователь ZQ1 включен между входом и выходом элемента DD1.4 микросхемы DD1. Питается детектор от источника тока напряжением 9 В через параметрический стабилизатор на элементах VD2, R6.
В детекторе используются резисторы типа МЛТ-0,125. Диод VD1 можно заменить на ГД507 или любой германиевый высокочастотный. Транзисторы VT1 и VT2 могут быть заменены на КТ3102 и КТ3107 соответственно. Стабилитрон VD2 может быть любым с напряжением стабилизации 4,7-7,0 В. Пьезокерамический преобразователь ZQ1 можно заменить на ЗП-22.
Настраивать детектор лучше всего с использованием высокочастотного генератора. Подключите к выходу генератора изолированный провод - антенну, и параллельно ему расположите антенну детектора. Таким образом вы слабо свяжете детектор с генератором. Исследуйте весь радиодиапазон, начиная с частоты 500 кГц и до точки, где детектор перестанет воспринимать радиоволны. Заметьте, как с изменением частоты изменяется чувствительность детектора.
Авторы: Андрианов В.И., Бородин В.А., Соколов А.В.
Источник: "Шпионские штучки и устройства для защиты объектов и информации", 1996 г., стр.112