Жучки для прослушки. Схема FM — жучка для прослушки
Подслушивать нехорошо. Но бывают ситуации, когда необходимо знать, что происходит в комнате маленького ребенка или на занятиях в школе. Для этого требуется самодельная прослушка, использующая наиболее актуальный способ передачи информации — обычные радиоволны.
Самодельный FM жучок
Необходимое приспособление можно приобрести в магазине или заказать на интернет-сайте. Но качественное устройство будет дорого стоить, а дешевый китайский товар быстро выйдет из строя. Поэтому практичнее и дешевле сделать жучка для прослушки своими руками.
Это вполне достижимо. Потребуется немного смекалки и умения, а также недорогие комплектующие и схема простого жучка для прослушки. Подходящие детали необязательно покупать в магазине, вполне подойдут старые, выпаянные из электронной аппаратуры.
Очень интересен миниатюрный девайс для сдачи экзаменов. Собрать его может даже новичок. Он состоит из микронаушника и передатчика.
Ниже представлена рабочая схема жучка для прослушивания, сделанного своими руками:
1. Передатчик 2. Микронаушник.

Схема элементарного жучка для прослушивания
Достоинство этого девайса в его миниатюрности. Наушник, вставленный в ухо, совершенно не заметен со стороны. Радиус действия устройства — не менее 100 метров
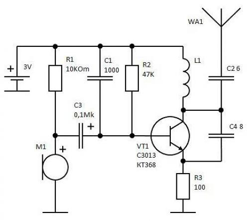
Вот более сложная схема радио жучка для прослушки от батарейки в 1.5 V и дальностью передачи не менее 100 метров.

Схема радиожучка с радиусом действия до 400 метров
Нужно обратить внимание на одну отличительную черту плана — импульс к антенне подается от электрода биполярного транзистора, что позволяет стабилизировать рабочую частоту устройства.
Собираем радиозакладку
Получается небольшая и несложная в изготовлении самодельная прослушка, которую легко спрятать в незаметном месте. Однако у этой модели есть небольшой недостаток — антенна длиной 50 см. Это не совсем удобно, если требуется максимально скрыть устройство.

Соединение комплектующих согласно заданной схеме

Установка элемента питания
Как сделать радио жучок для прослушки:
выпилим из тонкой фанеры или текстолита прямоугольник размером 53 мм на 75 мм. На нем будет базироваться самодельная прослушка;
катушку L1 сделаем из медной проволочки сечением 0,3–0,5 мм, накрутив восемь витков на спицу диаметром 30 мм и оставив концы в 1,0 см;
из этой же проволоки сплетем два двухполюсника C2 и C3. Каждый размером по 1,8–2 см. Верхние концы разогнем в разные стороны, нижние залудим;
для дросселя возьмем медный проводок сечением 0,05–0,1 мм и плотно навьем на спичку. Высота накрутки примерно 6–7 мм. Спичку обрежем до длины в 1,0 см, сверху и снизу сделаем прорези, в которых закрепим концы провода;
антенну изготавливаем из кабеля длиной 50 см в пластиковой изоляции, накрутив его спиралью.
Микрофон можно купить в радиомагазине или взять от ненужного сотового телефона. Чтобы правильно расположить детали на основании, потребуется схема жучка для прослушки. Перенесем ее на фанеру. По рисунку сделаем отверстия под детали и вставим их. С противоположной стороны спаяем все детали строго по схеме.
Правила пользования
Рассмотрим, как пользоваться жучком для прослушки. Так как девайс ведет передачу на стандартных радиовещательных частотах, он может быть услышан любым транзистором или сотовым телефоном.
Собрав устройство, включаем FM радиоприемник и ищем сигнал жучка. Его нетрудно отличить от других звуков FM диапазона. При вращении ручек приемника должны слышаться щелчки. Самый громкий звук и будет сигналом радио-жучка. Затем настраиваем прибор на выбранный диапазон.
Ну и в конце нужно напомнить, что самодельная прослушка может использоваться только как домашняя игрушка для скрытого радионаблюдения за квартирой, или как радионяни для ребенка. Не стоит нарушать законодательство.