
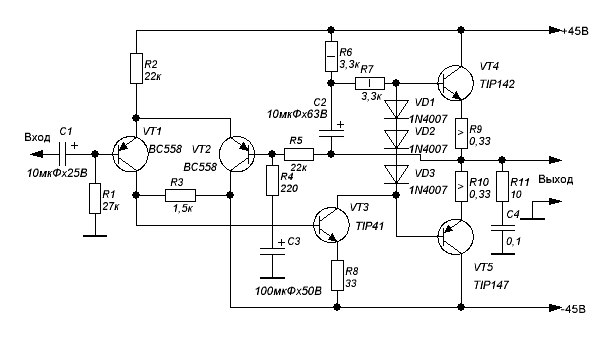
Основные достоинства этого усилителя – это простота сборки, ненадобность настройки, доступность и низкая стоимость элементов, из которых он состоит. Из электрических параметров хочется отметить очень высокую линейность в рабочем диапазоне частот (20Гц-20кГц). Недостатки есть – куда без них – несколько повышенный уровень шума, однако этот недостаток можно немного компенсировать – ниже посмотрим как. Идеальный вариант для дачи, деревни, короче говоря, для тех ситуаций, где дорогую технику использовать нежелательно, а громкого звука ну уж очень хочется.
Как видите – проще уже некуда. Всего делов, что 5 транзисторов и несколько дополнительных компонентов.
Для уменьшения уровня шума на вход нужно поставить переменный резистор, сопротивлением 47 кОм. В этом случае, при малой громкости шума практически не будет, а при большой – он будет маскироваться полезным сигналом.
Усилитель способен выдать окало 100 Ватт на нагрузку 8 Ом или 150 на нагрузку 4 Ом.

Отредактировано somoveu (27.11.2020 16:56:43)