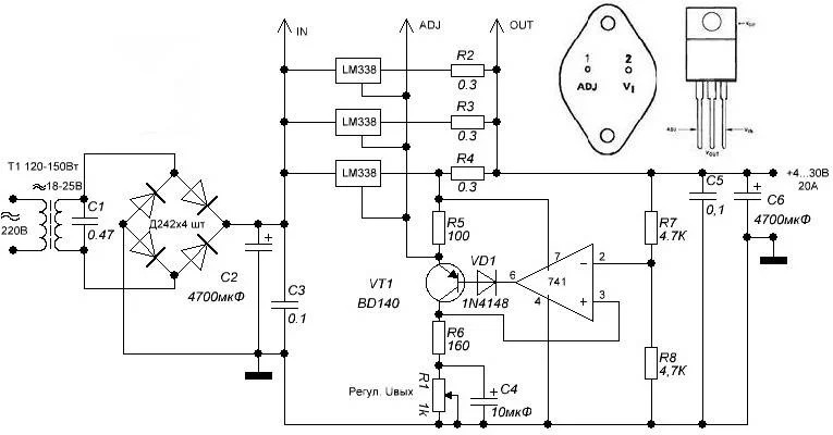
Схема мощного блока питания с выходным напряжением от 4 до 30 вольт и выходным током до 20 ампер, в зависимости от мощности силового трансформатора и количества стабилизаторов LM338.

VR1 используется для регулировки выходного напряжения. Микросхема LM338 и транзистор BD140 желательно установить на небольшие алюминиевые ребристые радиаторы. Сетевой трансформатор выбираем мощностью более 500 ватт. Вторичная обмотка трансформатора должна иметь напряжение 18 вольт, проводом диаметром не менее 2 мм.
Для увеличения выходной мощности блока питания необходимо установить дополнительные стабилизаторы LM338 (все стабилизаторы можно устанавливать на общий массивный алюминиевый радиатор) и увеличить мощность трансформатора, так же применить диодный мост на диодах Д242 рассчитанный на выбранный ток нагрузки. При работе уделяйте внимание сетевой части, подключать только при завершении наладки и сборки. Обмотки трансформатора изолировать максимально. Выходные провода сечением не менее 10 кв.мм