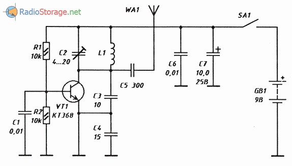
Предложенное устройство состоит из миниатюрного УКВ-передатчика, который питается от аккумуляторной батареи, и ЧМ-радиоприемника с приставкой в квартире владельца автомобиля. Миниатюрный передатчик (рис.1) устанавливается перед парковкой автомобиля в ночное время в таком месте, чтобы его не сразу обнаружил угонщик. ЧМ-приемник можно изготовить самому по любой известной схеме или воспользоваться промышленным, имеющим УКВ-диапазон.
Рис. 1. Миниатюрный передатчик для автомобиля, схема.
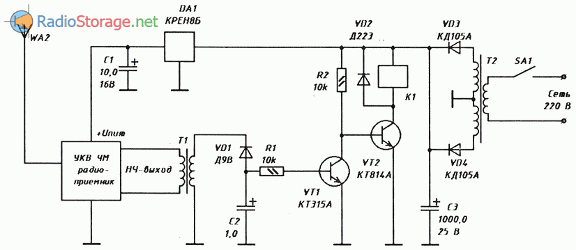
Когда передатчик излучает и находится в зоне "радиовидимости" приемника, у последнего на выходе пропадает шипение, и транзистор VT2 (рис.2) закрыт, так как на выходе ЧМ-приемника нет сигнала и напряжение на вторичной обмотке трансформатора Т1 отсутствует. Транзистор VT1 открыт, реле К1 включено.
Рис. 2. Принципиальная схема приемного и исполняющего устройства.
Когда машина отъезжает на несколько метров, мощность УКВ-передатчика становится недостаточной для срабатывая шумоподавителя приемника, что приводит к появлению шума. На выходе трансформатора Т1 появляется переменное напряжение, которое выпрямляется диодом VD1 и филь-
труется конденсатором С8. VT1 открывается, реле К1 выключается и нормально разомкнутыми контактами включает звуковую сигнализацию.
Если угонщик обнаружил УКВ-передатчик и отсоединил питание, приемник все равно подаст звуковой сигнал.
Н. Яковлев, г. Нижневартовск
Отредактировано Egor1ca (27.11.2020 17:35:04)