


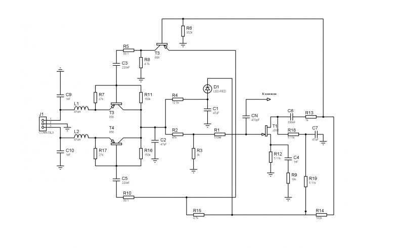
Также есть файл схемы Behringer C-1 в САПР «Протеус»
https://guitarwork.ru/electronic/mikrof … aya-plata/ - источник
МЕХЗАВОД|Ремонт бытовой техники и электроники cвоими руками |
Привет, Гость! Войдите или зарегистрируйтесь.
Вы здесь » МЕХЗАВОД|Ремонт бытовой техники и электроники cвоими руками » Радиосхемы » Микрофон Behringer C-1. Схема и печатная плата



Также есть файл схемы Behringer C-1 в САПР «Протеус»
https://guitarwork.ru/electronic/mikrof … aya-plata/ - источник
Вы здесь » МЕХЗАВОД|Ремонт бытовой техники и электроники cвоими руками » Радиосхемы » Микрофон Behringer C-1. Схема и печатная плата