ПЕРЕДАТЧИК НА УКВ
Сообщений 1 страница 2 из 2
Поделиться220.12.2021 14:58:37
Схемы простых УКВ передатчиков.
Сейчас универсальным переговорным устройством является мобильный телефон. И все же, не всегда есть желание оплачивать минуты разговора общаясь, например, с соседом через стенку или в соседней квартире, в ближайшем доме напротив. Для этого больше подходит карманная УКВ-радиостанция. Но есть и другой вариант. Сейчас у каждого есть УКВ (или FМ) радиовещательный приемник. Нужно два таких приемника для использования в качестве устройства принимающего сигнал и, соответственно, два маломощных УКВ передатчика, вроде, так называемых, радиомикрофонов. Если настроить два канала на разные частоты то можно даже вполне успешно организовать дуплексную связь.
Здесь приводится описание схем нескольких простых маломощных УКВ передатчиков, которые можно использовать в паре с УКВ- радиоприемником для организации переговорного устройства. Конечно данные УКВ передатчики годятся и для других цепей,- наблюдение за ребенком, прослушивание и др.
Принципиальная схема наипростейшего варианта УКВ передатчика показана на рисунке 1. Передатчик однотранзисторный, питающийся постоянным напряжением 3V. Практически он представляет собой LС-генератор, по ВЧ работающий по схеме с общей базой. Частота передачи зависит от настройки контура L1С2. Конденсатор С3 служит для осуществления положительной обратной связи необходимой для работы генератора. Антенна подключается непосредственно к этому контуру, то есть, к коллектору транзистора.
Частотная модуляция осуществляется косвенным способом. Используется электретный микрофон. Он подключен непосредственно в базовую цепь транзистора и фактически питается напряжением смещения, подаваемым на базу. В результате сигнал от микрофона влияет на напряжение на базе транзистора. В принципе, это должно приводить к появлению амплитудной модуляции, что собственно и происходит, но одновременно с АМ происходит и изменение емкости перехода транзистора под действием модулирующего напряжения, а эта емкость влияет на настройку контура.
Таким образом одновременно с АМ происходит и ЧМ. Амплитудная модуляция в данном случае является паразитной, но практически все супергетеродинные УКВ-ЧМ радиовещательные приемники подавляют АМ. Так что на качество сигнала это существенного влияния не оказывает, разве только в случае неуверенного приема, когда сигнал слишком слаб.
Для работы УКВ передатчика в диапазоне 87,5-108 МГц катушка L1 должна содержать 8 витков обмоточного провода сечением 0,5-1 мм. Катушка бескаркасная. В качестве технологической оправки можно использовать хвостовик сверла или болт диаметром около 4-5 мм.
На месте С2 можно установить подстроечный конденсатор другой емкости или вообще постоянный, емкость которого подобрать экспериментально при налаживании. Кроме настройки конденсатором С2 можно выполнять настройку и L1 - растягивая (уменьшение индуктивности) или сжимая (увеличение индуктивности) её по длине намотки.
В качестве антенны можно использовать проволочный штырь длиной 25-30 см. Или это может быть отрезок монтажного провода. Более длинную антенну использовать здесь затруднительно, т.к. она будет существенно влиять на настройку контура, добавляя к нему емкость окружающей среды. Что будет приводить к уводу частоты, например, при перемещении человека недалеко от антенны.
Схема УКВ передатчика, показанная на рис.1, очень проста, но чувствительность к звуку у неё не высокая, поэтому чтобы обеспечилась удовлетворительная модуляция нужно говорить весьма громко.
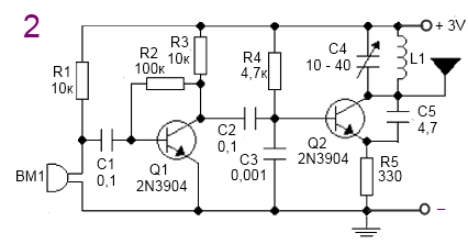
На рисунке 2 показан вариант этой же схемы, но с предварительным усилителем ЗЧ на транзисторе Q1. Сигнал с электретного микрофона поступает на предварительный каскад УНЧ на Q1. Далее на базу Q2, на котором выполнен передатчик. В остальном все как на рис.1.
Мощность УКВ передатчика по схемам на рисунках 1 и 2 невысока, и не позволяет вести уверенный прием на дистанции более 20-30 метров. То есть, этот вариант только годится как средство связи через стену с соседней квартирой или комнатой. Увеличить мощность простейшим путем можно подняв напряжение питания до 9V. Это приведет к увеличению дальности примерно в два раза.
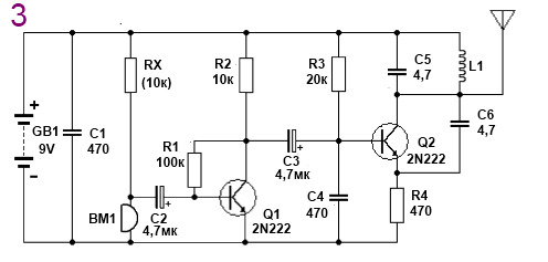
На рисунке 3 показана схема 9-вольтового варианта УКВ передатчика по схеме на рис.2. Здесь есть и другие отличия, - исключен подстроечный конденсатор в контуре передатчика, и в качестве контурной катушки используется готовый ВЧ-дроссель на 1 мкГн. Это конечно усложняет настройку УКВ передатчика, так как требуется подбирать величину конденсатора С5. Но с другой стороны, повышается стабильность передатчика и больше нет склонности к микрофонному эффекту в контуре, который возникает при использовании бескаркасной катушки, которая механически представляет собой аналог пружины. При каких-то механических или акустических воздействиях на корпус УКВ передатчика, его плату или даже стол, на котором он расположен, катушка-пружина на это реагирует так, как на это и должна реагировать пружина - в ней возникают колебания витков. А это, в свою очередь, приводит к колебанию величины её индуктивности и появлению ненужной частотной модуляции. Готовый же дроссель имеет жесткую конструкцию и не ведет себя как пружина, - не реагирует на удары, сотрясения.
Антенна такая же как и в двух предыдущих схемах и увеличить дальность приема можно увеличив ее длину. Но, как уже сказано выше, увеличение длины антенны, подключенной непосредственно к колебательному контуру, приводит к увеличению влияния емкости антенны и окружающей среды на настройку контура. Снизить влияние можно подключив антенну через катушку связи, как это сделано в передатчике по схеме на рисунке 4.
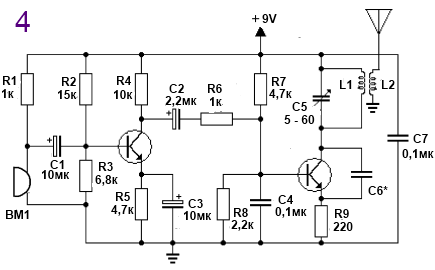
УКВ передатчик (рис.4) состоит из каскада генератора ВЧ и каскада предварительного усиления НЧ. Передатчик выполнен на транзисторе Q2. Он представляет собой LС-генератор, по ВЧ работающий по схеме с общей базой. Частота передачи зависит от настройки контура L1С5. Конденсатор Сб служит для осуществления положительной обратной связи, необходимой для работы генератора. Емкость С6 подбирают при налаживании УКВ передатчика, в пределах 2-6 пФ. Антенна подключается к этому контуру через катушку связи L2.
Частотная модуляция осуществляется, как уже было описано выше, путем подачи модулирующего напряжения НЧ в базовую цепь транзистора генератора ВЧ. Смещение на базе Q2 создается резисторами R7 и R8. Конденсатор С4 «заземляет» ВЧ-составляющую на базе Q2. Сюда же поступает напряжение НЧ с коллектора Q1 каскада предварительного усиления НЧ.
L1 и L2 намотаны на пластмассовом трубчатом каркасе внешним диаметром 5 мм. Каркас без сердечника. Провод - обмоточный диаметром 0,5-1 мм.
L1 содержит 8 витков, а на её поверхность, примерно в середине длины обмотки, намотана L2 - 3 витка такого же провода. Катушки фиксируются на каркасе с помощью отверстий, просверленных в краях каркаса, в которые вставлены концы обмоток и изогнуты так, чтобы поддерживать натяжение обмоток не давая им разматываться. Можно так же закрепить катушки на каркасе эпоксидным клеем. Использовать для этого какой- либо клей для пластмассы или универсального назначения («Момент», ((БФ», «Малахит» и др.) не желательно, так как в его составе может быть растворитель для пластмассы, который может растворить изоляцию обмоточного провода и вызвать межвитковoе замыкание.
Передатчик может работать с длинной антенной, например, полуволновой длины (2-2,5 метра), обеспечивая наилучшую эффективность. При этом дальность приема может превышать 100 метров, что может обеспечить вполне уверенную связь, например, между двумя квартирами в противоположных домах через улицу или двор. Так как контурная катушка не подстраиваемая (имеет жесткую конструкцию, и у неё нет подстроечного сердечника) настройка на необходимую частоту производится только подстрoечным конденсатором С5 или подбором величины С6.
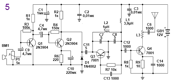
На рисунке 5 показана схема УКВ-ЧМ передатчика, с помощью которого можно организовать радиосвязь на расстояние в несколько сотен метров. Схема состоит из двухкаскадного низкочастотного усилителя на транзисторах Q1 и Q2 и высокочастотной части, состоящей из задающего генератора на транзисторе Q3 и усилителя ВЧ на Q4.
Частота генерации задается контуром. в состав которого входит катушка L2, конденсаторы С7 и С8, а так же конденсатор С11 и барьерная емкость кремниевого диода D1.
В данном случае кремниевый выпрямительный диод малой мощности типа 1N4002 используется как варикап. В этом нет ничего противоестественного, т.к. у любого диода имеется барьерная емкость, зависящая от обратного напряжения; просто у варикапов она более выражена и нормирована. И это можно использовать при отсутствии варикапов.
ukv peredatchiki5 Режим работы задающего генератора задается сопротивлением резистора R7 по постоянному току, включенного между базой и коллектором транзистора.
Нагрузкой генератора является дроссель L1, через который на каскад поступает питание. Генерируемое напряжение ВЧ снимается с коллектора Q3 и через разделительную емкость С12 поступает на усилитель РЧ на транзисторе Q4. УРЧ работает без начального смещения на базе транзистора. Нагружен он индуктивностью L3, к части витков которой подключена антенна. Использование УРЧ существенно повышает стабильность частоты УКВ передатчика, так как антенна не подключена к генератору и никак не влияет на его работу.
Двухкаскадный УНЧ на Q1 и Q2 дает достаточное усиление для работы с динамическим микрофоном. Чувствительность регулируется переменным резистором Р1.
Первый каскад УНЧ на Q1 - с общим эмиттером. Режим работы задан резистором R3. Второй каскад на Q2 так же, с общим эмиттером. Напряжение на его коллекторе служит напряжением смещения на диоде D1, который, как уже сказано, работает здесь как варикап. Напряжение на коллекторе Q2 состоит из постоянной составляющей, определяемой режимом работы транзистора и переменной составляющей напряжения 3Ч. В результате емкость Q1 меняется согласно переменной составляющей, что приводит к частотной модуляции.
В этой схеме УКВ передатчика катушка L3 бескаркасная, диаметром 5 мм; провод диаметром 0,5-1 мм с 8 витками и отводом от 2-го.
Антенна - штырь или провод длиной от 25 см до 2,5 метров.
Мелков С.А.
РК 2014/05
Отредактировано somoveu (20.12.2021 14:59:33)