Маломощный передатчик видеосигналов
Радиоприем и передача
В настоящее время радиолюбителям доступны недорогие монохромные и цветные видеокамеры, которые имеют достаточно высокие параметры. Такие устройства можно применить в охранных системах, в системах наблюдения за животными, в научно-технических проектах и т.д.
При высоте передающей и приемной антенн не менее 5 м и средне-пересеченной местности дальность приема сигнала передатчика видеосигналов — не менее 1 км.


Если расстояние от видеокамеры до монитора невелико (до 30 м), то можно передать видеосигнал по кабелю. Для перекрытия большего расстояния целесообразнее использовать радиоканал. Прием можно вести на обычный бытовой телевизор, а передавать видеосигнал по радиоканалу — с помощью маломощного передатчика. Промышленные передатчики сложны и дороги, но радиолюбителю вполне под силу изготовить несложный передатчик. Занявшись его разработкой, автор понял, что главная проблема — выбор способа модуляции. Так, диодные модуляторы являются очень маломощными и сложными, использование для модуляции транзистора не дало положительных результатов, а ламповые модуляторы потребляют много электроэнергии и имеют большие
габариты.
В процессе экспериментов было найдено исключительно качественное, эффективное и простое решение — эмиттерный модулятор (рис.1) на транзисторах разных типов проводимости. На вход 1 подается сигнал несущей частоты, а на вход 2 — модулирующий сигнал. Для эффективной работы схемы при максимуме напряжения модуляции (рис.2) угол отсечки тока коллектора транзистора VT1 составляет 90° или чуть больше. При этом напряжение на эмиттере и базе транзистора VT2 — минимальное. При минимуме модуляции ток коллектора VT1 близок к нулю, а напряжение на эмиттере и базе VT2 — максимальное. Таким образом, при изменении напряжения на эмиттере VT2 и, следовательно, ВЧ составляющей тока коллектора VT1, осуществляется токовая модуляция в цепи эмиттера VT1 — эмиттерная модуляция. Мгновенное значение тока VT1 определяется резистором R3, делитель R1-R2 задает рабочую точку (смещение на базе VT1), а резисторы R4 и R5 определяют рабочую точку транзистора VT2. Резистор R6 обеспечивает начальный ток транзистора VT2.
Как видно из схемы, каскад на транзисторе VT1 работает с глубокой обратной связью через резистор R3, а каскад на VT2 является эмиттерным повторителем. Поэтому схема обеспечивает очень линейную модуляцию, а искажения амплитудно-частотной характеристики огибающей модуляции на несущей частоте 50 — 230 МГц в полосе частот модуляции 0 — 6 МГц вообще отсутствуют, т.е. независимо от частоты модуляции глубина модуляции остается неизменной. Все прочие виды модуляции не могут конкурировать с эмиттерной модуляцией при использовании импульсных, в том числе, видеосигналов.
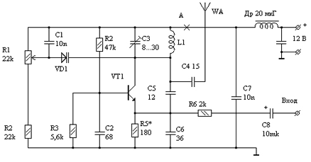
Схема передатчика видеосигналов приведена на рис.3. На транзисторе VT1 собран задающий генератор, на транзисторе VT2 — буферный каскад. Можно применить и другие схемные решения, аналогичные каскадам на транзисторах VT1 и VT2. При этом ВЧ напряжение на эмиттере буферного каскада должно быть не менее 1,2 В, а частота должна соответствовать частоте несущей изображения выбранного телевизионного канала, не используемого для вещания в данной местности (в Смоленске это 2-й телевизионный канал, f = 59,25 МГц).
На транзисторе VT3 собран выходной каскад. На базу VT3 подается напряжение несущей изображения, а на эмиттер, через резистор R6, — видеосигнал с модулятора на транзисторе VT4. На базу модулятора сигнал подается непосредственно с видеокамеры JVK с целью сохранения постоянной составляющей сигнала. Нагрузка модулируемого каскада — контур L2-C6. Конденсатор С7 обеспечивает связь выходного каскада с антенной. Изменяя в процессе модуляции напряжение на эмиттере VT4, мы меняем величину тока через R6, а значит, и среднюю составляющую тока эмиттера и коллектора VT3, обеспечивая таким образом эмиттерную модуляцию.
Маломощный передатчик видеосигналов

Передатчик выполнен на плате размерами 60x35 мм. В схеме можно применить другие транзисторы с граничной частотой не менее 600 МГц. Для работы на 2-м телевизионном канале катушки L1 и L2 намотаны на каркасах 06 мм, длина намотки — 6 мм, число витков — 6, провод — ПЭШО-0,5. Для других телевизионных каналов индуктивность катушек придется подобрать.
Питание передатчика осуществляется от блока питания напряжением 9 В. При использовании монохромной видеокамеры его можно питать и от батарейки “Крона”. При этом ток, потребляемый всей схемой, составляет 25 — 32 мА.
При использовании цветной видеокамеры необходим более мощный источник питания, т.к. ток потребления цветной камеры — 110 — 125 мА.
В качестве антенны можно применить любую приемную антенну на соответствующий канал или два отрезка провода длиной в четверть волны.При высоте передающей и приемной антенн не менее 5 м и средне-пересеченной местности дальность приема сигнала передатчика — не менее 1 км.
Л.РИВАНЕНКОВ, UA3LDW,
г.Смоленск.