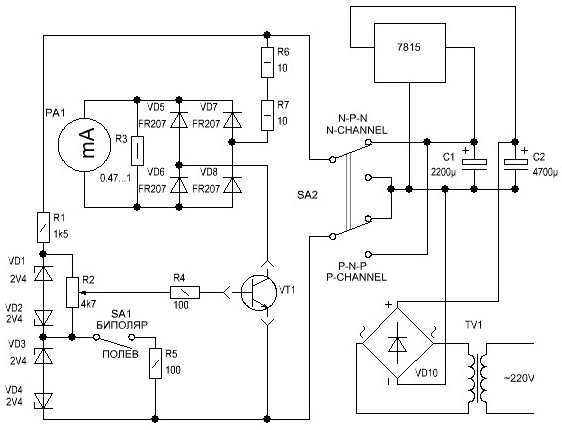
Принципиальная схема стенда приведена на рисунке
Стенд служит для отбора транзисторов с одинаковым коф усиления, но ни как не для выяснения значения h21.
Индикатор - индикатор уровня бобинного магнитофона, типа М68502. Индикатор был вскрыт по месту склеивания верхней и нижней крышек, штатная шкала была удалена, а вместо нее была наклена шкала, которую можно распечатать используя ДОКовский документ и содержит напоминалки переключения режимо работы. Сектора закрашены цветными фламастерами. Затем крышки индикатора были склеены вместе при помощи СУПЕРКЛЕЯ
Тумблера - по сути любые тумблеры на два фиксированных положения, причем один должен ОБЯЗАТЕЛЬНО иметь ДВЕ переключающие группы.
Диодный мост VD10 - любой диодный мост с максимальным током не менее 2 А.
Сетевой трансформатор - любой трансформатор мощностью не менее 15 Вт и переменным напряжением 16...18 В (напряжение на входе КРЕНки должно быть 22...26 В, КРЕНку обязательно на радиатор и желательно с хорошей площадью).
С1 и С2 имеют достаточно большую емкость, что гарантирует отсутствие дрожание стрелки во время проведения замеров. С1 на напряжение 25 В, С2 - на 35 или 50 В.
Резисторы R6 и R7 через слюдяную прокладку прижимаются к радиатору, на котором установлена КРЕНка, обильно обмазываются термопастой и прижимаются полоской стеклотекстолита при помощи саморезов.
Наиболее интересным представляется конструкция зажимов для подключения выводов исследуемых транзисторов. Для изготовления данного разъема потребовалась полоска фольгированного стеклотекстолита, в которой были просверлены отверстия на расстоянии выводо транзистора корпуса ТО-247, а фольга была разрезана канцелярским резаком. В отверстия, со стороны фольги было запаяно по три ножа из телевизионного разъема СКАРТ-МАМА. Ножи были сложены вместе, практически вплотную
Пользоваться стендом довольно просто:
При отборе полевых транзисторов устанавливается режим MOSFET и выбирается тип транзистора - с N каналом или P каналом. Затем транзистор одевается на шпильку, а его выводы прикладываются к контактным ножам разъема. Затем переменным резистором, назовем его КАЛИБРОВКА, стрелка устанавливается в среднее положение (что будет соответствовать протекающему через транзистор току 350-500 мА). Далее транзистор снимается и на его место устанавливается следующий кандидат для использования в усилителе и запоминаетеся положение стрелки. Далее устанавливается третий кандидат. Если стрелка отклонилсь так же как на первом транзисторе, то первый и третий можно считать базовыми и подбирать ттранзисторы по их коф усиления. Если же стрелка на третьем транзисторе отклонилась так же как на втором и их показания отличаются от первого, то производится перекалиьровка, т.е. повторная установка стрелки в среднее положение и теперь уже второй и третий транзисторы считаются базовыми, а первый не пригодным для данной партии сортировки. Следует отметить, что одинаковых транзисторов в партии попадается довольно много, однако есть шанс, что перекалибровка может потребоваться и после отбора уже солидного количества транзисторов.
Точно так же отбираются и транзисторы другой структуры, только перключив правый тумблер в положение P-CHANNEL.
Для проверки биполярных транзисторов переключается левый тумблер в положение BIPOLAR
На последок остаеться добавить, что имея на руках стенд удержаться от проверки коф усиления изделий Toshiba (2SA1943 и 2SC5200) было не возможно.
Результат проверки довольно печален. Транзисторы для хранения были сгруппированы по четыре штуки одной партии, как наиболее удобное хранение для личного использования - в основном заказываются усилители либо на 300 Вт (две пары), либо на 600 Вт (четыре пары). Проверено было СЕМЬ (!) четверок и только в одной четверке прямых и в двух четверках обратных транзисторах коф усиления был почти одинаков, т.е. стрелка после калибровки от середины отклонялась не более чем на 0,5 мм. В остальных четверках обязательно попадался экземпляр либо с большим, либо с меньшим коф усиления и для параллельного включения уже не пригодным (отклонение более чем на 1,5 мм). Транзисторы были куплены в феврале-марте этого года, поскольку закуп прошлогоднего ноября закончился.
Указание отклонений в мм - чисто условное, для простоты понимания. При использовании индикатора, указанного выше типа, сопротивлении R3 равным 0,5 Ома (два резистора по 1 Ому параллельно) и положении стрелки индикатора посередине ток коллектора составлял 374 мА, а при отклонении на 2 мм он составлял 338 мА и 407 мА. Не сложными арифметическими действиями можно подсчитать, что отклоения протекающего тока составляют 374 - 338 = 36 в первом случае и 407 - 374 = 33 - во втором, а это чуть меньше 10%, что уже не пригодно для параллельного включения транзисторов.
ПЕЧАТНЫЕ ПЛАТЫ
Печатные платы есть далеко не на все упомянутые усилители, поскольку переработка печатных плат занимает довольно много времени + еще сборка для проверки работоспособности и выявления нюансов монтажа. Поэтому ниже приведен список имеющихся плат в формате LAY, который время от времени будет пополняться.
Добавленные печатные платы или новые модели можно будет качать либо по сслыкам, которыми будет дополняться эта страница:
ПЕЧАТНЫЕ ПЛАТЫ В ФОРМАТЕ LAY
МИКРО-КАП 8, содержит все модели, упомянутые в этой статье в папке SHEMS, кроме этого в папке cv несколько примеров фильртров для построения "цветомузыки", в папке EQ несколько моделей фильтров для построения эквалайзеров.
СКАЧАТЬ
Плата выходного каскада
СКАЧАТЬ
УН для сборки УМЗЧ ЛАНЗАР
СКАЧАТЬ
УН для сборки УМЗЧ ХОЛТОНА
СКАЧАТЬ
УН для сборки РЕМИСК СУХОВА (не устойчив)
СКАЧАТЬ
Литература и почти литература:
Г.А. Кардашев, "Виртуальная электроника", МРБ, выпуск 1251
М.А. Амелина, С.А. Амелина "Программа схемотехнического моделирования MICRO-CAP 8", «Горячая линия-Телеком», 2007
Д.И. Атаев, В.А. Болотников, "Практические схемы высококачественного звуковоспроизведения" МРБ, выпуск 1109