Для начала внимательно следует ознакомиться с принципиальной схемой, впрочем это следует делать всегда, перед тем как приступать к сборке. Данный преобразователь напряжения работает по полумостовой схеме. В чем отличие от остальных подробно рассказанно здесь.

Принципиальная схема упакованна WinRAR старой версии и выполнена на странице WORD-2000, поэтому с распечаткой данной страницы проблем возникнуть не должно. Здесь же мы рассмотрим ее фрагментами, поскольку хочется сохранить высокую читаемость схемы, а целиком на эеран монитора она умещается не совсем корректно. На всякий случай можно пользоватся этим чертежом для представления картины в целом, но лучше распечатать...
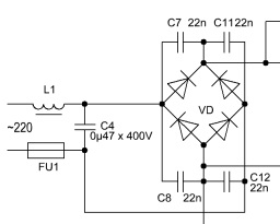
На рисунке 1 - фильтр и выпрямитель сетевого напряжения. Фильтр предназначен прежде всего для исключения проникновения импульсных помех от преобразователя в сеть. Выполнен на L-C основе. В качестве индуктивности используется ферритовый сердечник любой формы (стержневые лучше не нужно - большой фон от них) с намотанной одинарной обмоткой. Габариты сердечника зависят от мощности источника питания, поскольку чем мощнее источник, тем больше помех он будет создавать и тем лучше нужен фильтр.

Примерные габариты сердечников в зависимости от мощности источника питания сведены в таблицу 1. Обмотка мотается до заполения сердечника, диаметр(ы) провода следует выбирать из расчета 4-5 А/мм кв.
Здесь следует немного пояснить почему диаметр(ы) и что такое 4-5 А/мм кв.
Данная категория источников питания относится в высокочастотной. Теперь вспомним курс физики, а именно то место, в котором говорится, что на высоких частотах ток течет не по всему сечению проводника, а по его поверхности. И чем выше частота, тем большая часть сечения проводника остается не задействованной. По этой причине в импульсных высокочастотных устройствах обмотки выполняют с помощью жгутов, т.е. берется несколько более тонкив проводников и складывается вместе. Затем получившийся жгут немного скручивают вдоль оси, чтобы отдельные проводники не торчали в разные стороны во время намотки и этим жгутом наматывают обмотки.
4-5 А/мм кв означает, что напряженность в проводнике может достигать от четырех до пяти Ампер на квадрантный миллиметр. Этот параметр отвечает за нагрев проводника за счет пандения в нем напряжения, ведь проводник имеет, хоть и не большое, но все же сопротивление. В импульсной технике моточные изделия (дроссели, трансформаторы) имеют сравнительно не большие габариты, следовательно охлаждаться они будут хорошо, поэтому напряженность можно использовать именно 4-5 А/мм кв. А вот для традиционных трансформаторов, выполненных на железе, этот параметр не должен превышать 2,5-3 А/мм кв. Сколько проводов и какого сечения поможет расчитать табличка диаметров. Кроме этого табличка подскажет какую мощность можно получить при использовании того или иного количества проводов имеющегося в наличии провода, если использовать его в качестве первичной обмотки силового трансформатора. Открыть табличку.
Емкость конденсатора С4 должна быть не ниже 0,1 мкФ, если он используется вообще. Напряжение 400-630 В. Формулировка если он используется вообще используется не напрасно - основным фильтром является дроссель L1, а его индуктивность получилась довольно большой и вероятность проникновения ВЧ помех сводится практически до нулевых значений.
Диодный мост VD служит для выпрямления переменного сетевого напряжения. В каечстве диодного моста используется сборка типа RS (торцевые выводы). Для мощности в 400 Вт можно использовать RS607, RS807, RS1007 (на 700 В, 6, 8 и 10 А соответственно), поскольку установочные габариты у этих диодных мостов одинаковые.
Конденсаторы С7, С8, С11 и С12 необходимы для снижения импульсных помех, создаваемых диодами во время приближения переменного напряжения к нулю. Емкость данных конденсаторов от 10 нФ до 47 нФ, напряжение не ниже 630 В. Однако проведя несколько замеров было выяснено, что L1 хорошо справляется и с этими помехами, а для исключения влияния по первичным цепях вполне хватает конденсатора С17. Кроме этого свою лепту вносят и емкости конденсаторов С26 и С27 - для первичного напряжения они являются двумя, соединенными последовательно конденсаторами. Поскольку их номиналы равны, то итоговая емккость делится на 2 и эта емкость уже не только служит для работы силового трансформатора, но еще и подавляет импульсные помехи по первичному питанию. Исходя из этого мы отказались от использования С7, С8, С11 и С12, ну а если кому то уж очень хочется их установить, то на плате, со стороны дорожек места вполне достаточно.
Следующий фрагмент схемы - ограничители тока на R8 и R11 (рисунок 2). Данные резисторы необходимы для снижения тока зарядки электролитических конденсаторов С15 и С16. Данная мера необходима, поскольку в момент включения необходим очень большой ток. Ни предохранитель, ни диодный мост VD не способны, пусть даже кратковременно выдержать такой мощный токовый бросок, хотя индуктивность L1 и ограничивает максимальное значение протекающего тока, в данном случае этого не достаточно. Поэтому используются токоограничивающие резисторы. Мощность резисторов в 2 Вт выбрана не столько из за выделяемого тепла, а по причине довольно широкого резистивного слоя, способного кратковременно выдержать ток в 5-10 А. Для источников питания мощностью до 600 Вт можно использовать резисторы мощностью и 1 Вт, либо использовать один резистор мощностью 2 Вт, необходимо лишь соблюсти условие - суммарное сопротивление даннйо цепи не должно быть меньше 150 Ом и не должно быть больше 480 Ом. При слишком низком сопротивлении увеличивается шанс разрушения резистивного слоя, при слишком выском - увеличивается время заряда С15, С16 и напряжение на них не успеет приблизится к максимальному значению как сработает реле К1 и контактам этого реле придется коммутировать слишком большой ток. Если вместо резисторов МЛТ использовать проволочные, то суммарное сопротивление можно уменьшить до 47...68 Ом.
Емкость конденсаторов С15 и С16 выбирается так же в зависимости от мощности источника. Вычислить необходиму емкость можно воспользовавшись не сложной формулой : НА ОДИН ВАТТ ВЫХОДНОЙ МОЩНОСТИ НЕОБХОДИМ 1 МКФ ЕМКОСТИ КОНДЕНСАТОРОВ ФИЛЬТРА ПЕРВИЧНОГО ПИТАНИЯ. Если есть сомнения в своих математических способностях можно воспользоваться табличкой, в которой просто ставите мощность источника питания, который вы собираетесь изготовить и смотрите сколько и каких конденсаторов Вам необходимо. Обратите внимание на то, что плата расчитана на установку сетевых электролитических конденсаторов диаметром 30 мм.
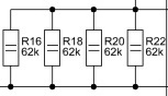
На рисунке 3 показанны гасящие резисторы основная цель которых сформировать стартовое напряжение. Мощность не ниже 2 Вт, на плату устанавливаются парами, друг над дружкой. Сопротивление от 43 кОм до 75 кОм. ОЧЕНЬ желательно, чтобы ВСЕ резисторы были одного номилала - в этом случае тепло распределяется равномерно. Для небольших мощностей используется маленькое реле с небольшим потреблением, поэтому можно обойтись 2 или тремя гасящими резисторами. На плате устанавливаются друг над дружкой.
Рисунок 4 - стабилизатор питания модуля управления - в любом корпусе интергарльный стабилизатор на +15В. Необходим радиатор. Размер... Обычно хватает радиатора от предпоследнего каскада отечественных усилителей. Можно попросить что-то в телемастерских - на телевезионных платах обычно 2-3 подходящих радиатора находятся. Второй как раз используется для охлаждения транзистора VT4, управляющего оборотами вентилятора (рисунок 5 и 6). Конденсаторы С1 и С3 можно использовать и 470 мкФ на 50 В, но такая замена подходит лишь для источников питания, использующих определенный тип реле, у которых сопротивление катушки довольно большое. На более мощных источниках используется более мощное реле и уменьшение емкости С1 и С3 крайне не желательно.

Рисунок 6
Транзистор VT4 - IRF640. Можно заменить на IRF510, IRF520, IRF530, IRF610, IRF620, IRF630, IRF720, IRF730, IRF740 и т.д.. Главное - он должен быть к орпусе ТО-220, иметь максимальное напряжение не ниже 40 В и максимальный ток не менее 1 А.
Транзистор VT1 - практически любой прямой транзистор с максимальным током более 1 А, желательно с маленьким напряжение насыщения. Одинаково хорошо становятся транзисторы в корпусах ТО-126 и ТО-220, поэтому можно подобрать уйму замен. Если прикрутить небольщой радиатор то вполне подойдет даже КТ816 (рисунок 7).
Рисунок 7
Реле К1 - TRA2 D-12VDC-S-Z или TRA3 L-12VDC-S-2Z. По сути - самое обыкновенное реле с обмоткой на 12 V и контактной группой способной коммутировать 5 А и более. Можно использовать реле, используемые в некоторых телевизрах для включения петли размагничивания, только учтите - контактная группа в подобных реле имеет другую цоколевку и даже если она становится на плату без проблем следует проверить какие выводы замыкаются при подаче напряжения на катушку. Отличаются TRA2 от TRA3 тем, что TRA2 имеют одну контактную группу, способную коммутировать ток до 16 А, а TRA3 имеет 2 контактные группы по 5А.
Кстати сказать - печатная плата предлагается в двух вариантах, а именно с использованием реле и без такового. В варианте без реле не используется система мягкого старта первичного напряжения, поэтому данный вариант пригоден для источника питания мощностью не более 400 Вт, поскольку без токоограничения включать на "прямую" емкость более 470 мкФ крайне не рекомендуется. Кроме того - в качестве диодного моста VD ОБЯЗАТЕЛЬНО должен использоваться мост с максимальным током 10 А, т.е. RS1007. Ну а роль реле в варианте без софт-старта выполняет светодиод. Фунция дежурного режима сохранена.
Кнопки SA2 и SA3 (подразумевается, что SA1 - сетевой выключатель) - кнопки любого типа без фиксации, для которых можно изготовить отдельную печатную плату, а можно закрупить и другим удбным способом. Необходимо помнить, что контакты кнопок гальванически связанны с сетью 220 В, поэтому необходимо исключить вероятность их касания в процессе эксплуатации источника питания.
Аналогов контроллера TL494 довольно много, можно использовать любой, только учтите - у разных производителей возможны некоторые различия параметров. Например при замене одного производителя на другого может измениться частота преобразования, но не сильно, а вот выходное напряжение может измениться вплоть до 15%.
IR2110 в принципе не дефецитный драйвер, да и аналогов у нее не так много - IR2113, но IR2113 имеет большее количество вариантов корпуса, поэтому будьте внимательны - необходим корпус DIP-14.
При монтаже платы вместо микросхем лучше использовать разъемы для микросхем (панельки), идеально - цанговые, но можно и обычные. Данная мера позволит избежать некоторых недоразумений, поскольку брака среди и TL494 (нет выходных импульсов, хотя тактовый генератор работает), и среди IR2110 (нет управляющих импульсов на верхний транзистор) довольно много, так что условия гарантии следует согласовать с продавцом микросхем.
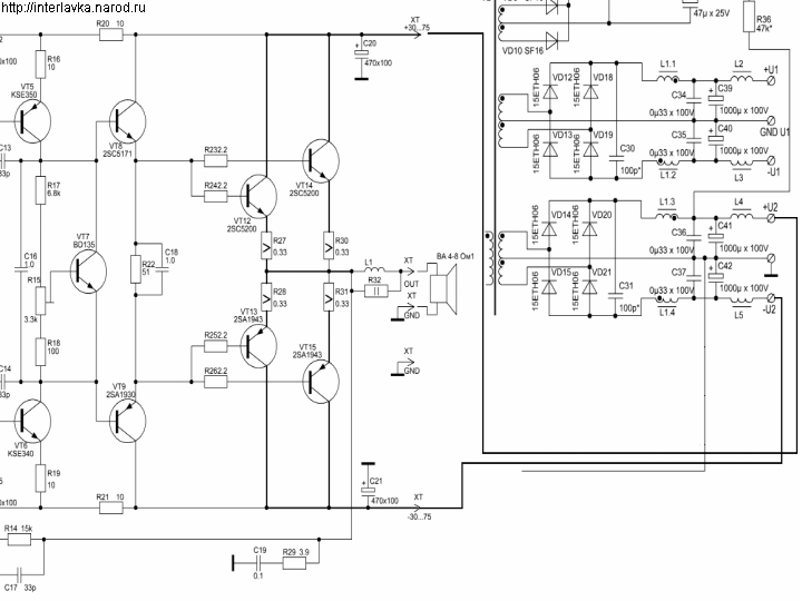
На рисунке 8 показана силовая часть. Диоды VD4...VD5 лучше использовать быстрые, например SF16, но при отсутствии таковых HER108 тоже вполне подойдут. С20 и С21 - суммарная емкость не менее 1 мкФ, поэтому можно использовать 2 конденсатора по 0,47 мкФ. Напряжение не менее 50 В, идеально - пленочный конденсатра на 1 мкФ 63 В (в случае пробоя силовых транзисторов пленочный остается целым, а многослойная керамика погибает). Для источников питания мощностью до 600 Вт сопротивление резисторов R24 и R25 может быть от 22 до 47 Ом, поскольку емкости затворов силовых транзисторов не очень велики.
Силовые транзисторы могут быть любыми из приведенных в таблице 2 (корпус ТО-220 или ТО-220Р).

Тиристоры VS1 и VS в принципе марка значения не имеет, главное - максимальный ток должен составлять не менее 0,5 А и корпус должен быть ТО-92. Мы используем либо MCR100-8, либо MCR22-8.
Диоды для слаботочного питания (рисунок 9) желательно выбирать с маленьким временем восстановления. Вполне подойдут диоды серии HER, например HER108, но можно использоваь и другие, например SF16, MUR120, UF4007. Резисторы R33 и R34 на 0,5 Вт, сопротивление от 15 до 47 Ом, причем R33=R34. Служебная обмотка, работающая на VD9-VD10 должна быть рассчитана на 20 В стабилизированного напряжения. В таблице расчета обмоток она отмечена красным.
Рисунок 9
Силовые выпрямительные диоды могут использоваться как в корпусе ТО-220, так и в корпусе ТО-247. В обоих вариантах печатной платы подразумевается, что диоды будут установлены друг над дружкой и с платой соединяться проводниками (рисунок 10). Разумеется, что при установке диодов следует использовать термопасту и изолирующие прокладки (слюду).
Рисунок 10
В качестве выпрямительных диодов желательно использовать диоды с маленьким временем восстановления, поскольку от этого зависит нагрев диодов на холостом ходу (сказывается внутренняю емкость диодов и они просто греются сами по себе, даже без нагрузки). Список вариантов сведен в таблицу 3
продолжение следует....
Отредактировано Gitunik (06.01.2020 07:11:03)














