Бородавки являются одним из наиболее распространенных заболеваний человечества. Как известно, это заболевание имеет вирусное происхождение. Существует много способов избавится от этого недуга. Создан даже электронный прибор- цеппер, который судя по отзывам пользователей является довольно эффективным средством.
Считается, что это довольно универсальный прибор, и в зависимости от настроенной выходной частоты при малом токе, он губительно воздействует на вредоносных вирусов микробов, оставляя здоровые ткани нетронутыми.
Коммерческий вариант такого прибора стоит немалых денег, да он конечно "наворочен"- имеет сенсорную настройку частоты, информационный дисплей и т.д, но основной принцип действия можно воспроизвести в приборе, собранном своими руками.
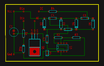
Основой схемы является КМОП микросхема 7555 (IC1). На ней собран генератор. Импульсы с выхода генератора (вых.3, OUT) частотой 25 кГц поступают на умножитель напряжения, собранный на элементах C3-C6, D2-D5. На умножителе напряжение поднимается до 25 В. Импульсы также поступают на транзистор TR1. Напряжение подается к телу с помощью двух электродов. Положительный потенциал + 25 В подается к так называемому дисперсионному электроду (обозначен как электрод D). Этот электрод выполнен в виде цилиндра, его держат в руке, или в виде пластины, которая прижимается к телу недалеко от бородавки. Другой электрод имеет 0-потенциал и называется активным, обозначен на схеме как A. Это заостренный электрод, который прижимается непосредственно к бородавке.

Рис.1 Цеппер, схема
Стабилитрон ZD1 вместе с LED D1 и резистором R1, служить в качестве простого индикатора "низкого уровня заряда аккумулятора". Пока батарея питания в заряженном состоянии, светодиод (зеленого цвета) нормально светится. Если этот светодиод гаснет, то батарея разряжена, и ее необходимо заменить.



Способ применения:
Электрод D смочите влажной салфеткой и приложите к телу, желательно вблизи от бородавки.
Установить регулятор амплитуды VR1 на минимальное значение.
Включить прибор
Активный электрод прижимают к поверхности бородавки
Медленно поворачивать ручку потенциометра VR1 до момента ощущения покалывания на коже под электродом, во время процедуры вы можете испытывать болезненные ощущения.
Длительность процедуры 5 минут.
После того, как бородавка была обработана, она высыхает. На коже вокруг бородавка может быть раздражение в течение нескольких часов. В конечном счете может образоваться струп. Никогда не удалять струп бородавки слишком рано, чтобы не занести инфекцию.
Предупреждение: Использование этого устройства запрещено людям, применяющим кардиостимуляторы, и беременным женщинам!