Часто для измерений или тестов радиолюбителю требуется иметь под рукой простой, стабильный, с небольшими искажениями генератор синусоидальных сигналов. Вашему вниманию предлагается довольно простая схема, которую можно запитать непосредственно от исследуемого устройства.
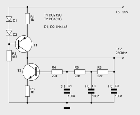
Особенностью схемы является генератор тока, выполненный на элементах Т1, R1, R2, D1, D2, от которого запитан генерирующий транзистор Т2. Благодаря такому включению достигнута высокая стабильность частоты и амплитуды выходного сигнала. Для примера: при изменении напряжения питания на 100% (например, с 5В до 10В) амплитуда и частота выходного сигнала изменяется всего на 10%.

Цоколёвка транзистора BC182:

В схеме можно применить любые маломощные кремниевые транзисторы соответствующей структуры с коэффициентом усиления не менее 180.
При указанных на схеме номиналах амплитуда выходного сигнала составит около 1В, а частота 250кГц.
Настроить генератор на другую частоту можно подбором ёмкостей С1-С3 (все три должны быть одинаковые). Для примера, если конденсаторы С1, С2, С3 установить номиналом 220мкФ, то частота сигнала составит всего 0,07Гц.
В случае применения электролитических конденсаторов (большой ёмкости) на схеме в скобочках указана полярность подключения.
(статья подготовлена по материалам журнала «Hobby Elektronika»)