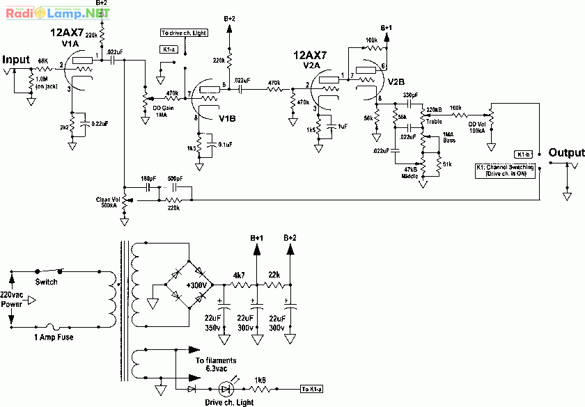
Принципиальная схема лампового гитарного преампа Tube Drive Pedal на лампах 12AX7.
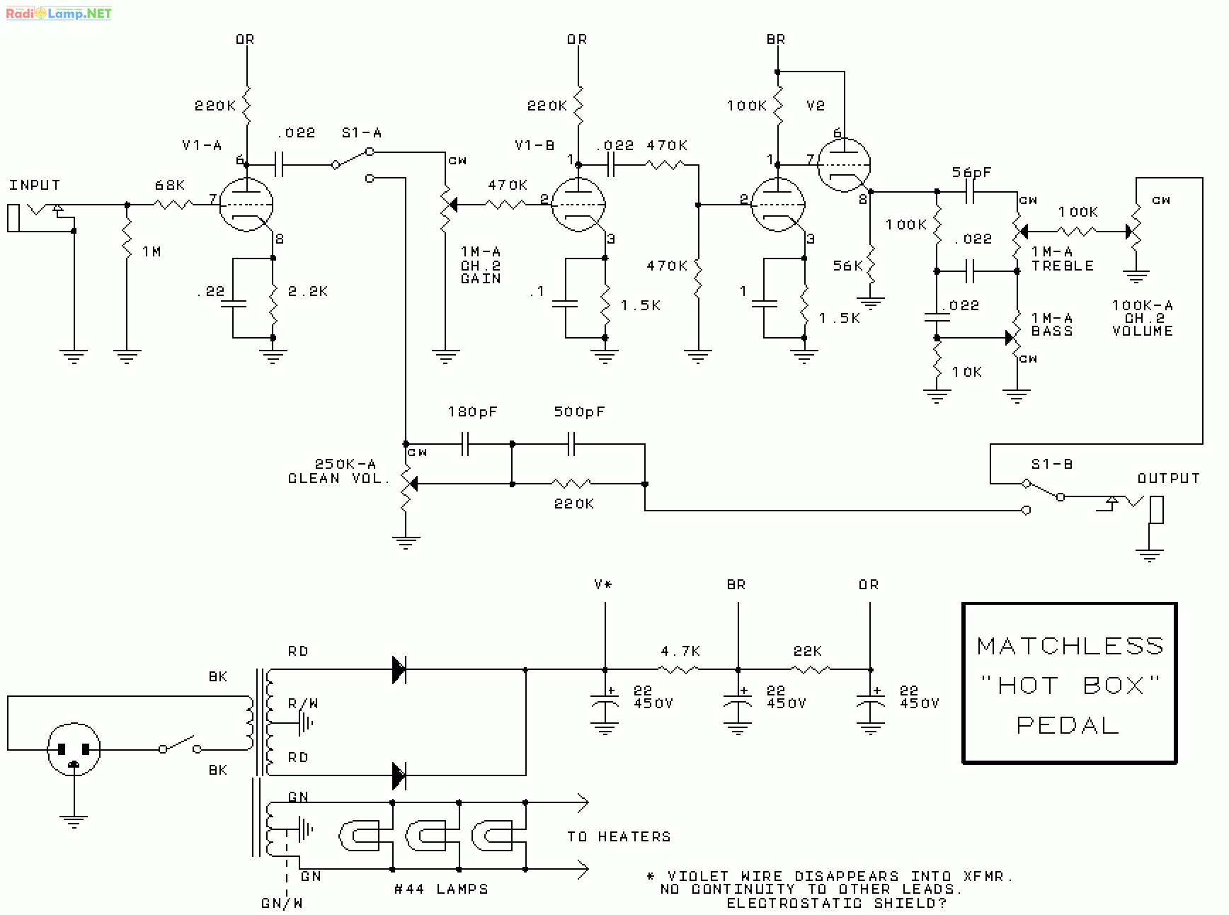
HOT BOX PEDAL Compiled by Gishian Aznaur from various designs (revised 01/10/2000). 
Рис. 1. Принципиальная схема лампового гитарного преампа Tube Drive Pedal.
Автор - Азнаур Гишян.
