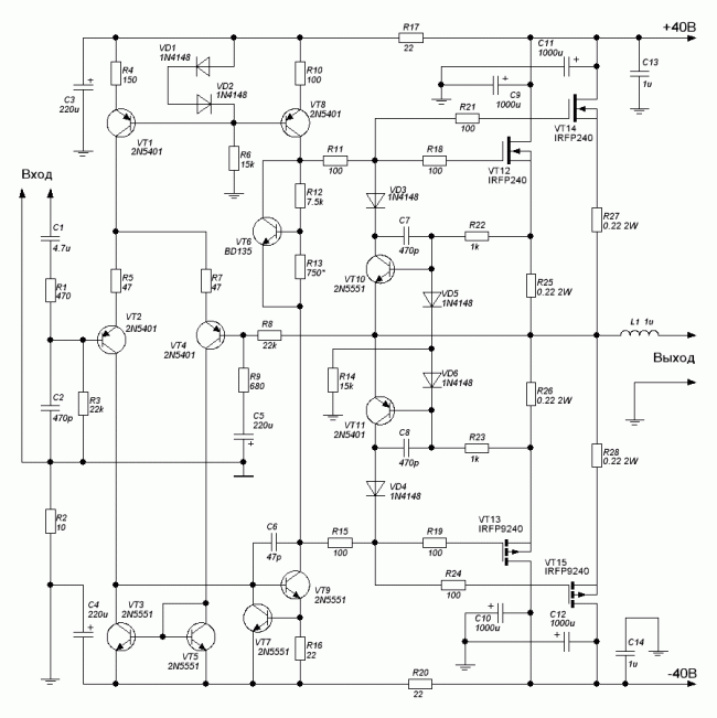
Автор давно собирался попробовать собрать достаточно мощный транзисторник буквально с нуля. Через некоторое время в интернете была найдена одна довольно интересная схема и плата усилителя.

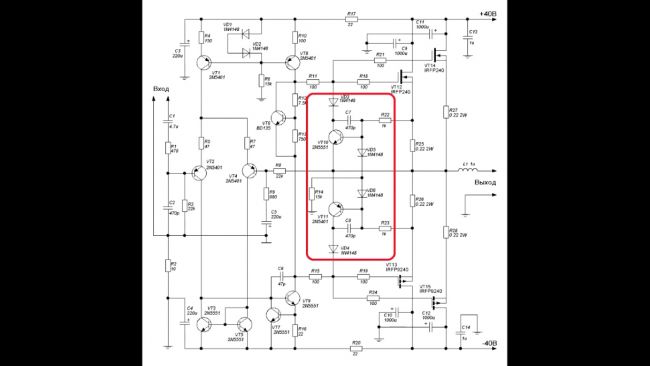
Автор данного усилителя Илья Стельмах, на форумах он же Nemo. Схема усилителя представляет собой типичную схему топологии Лина. Имеется защита от короткого замыкания на выходе.
Автор данного усилителя Илья Стельмах, на форумах он же Nemo. Схема усилителя представляет собой типичную схему топологии Лина. Имеется защита от короткого замыкания на выходе. 
Технические характеристики представленной выше схемы:
Список необходимых радиоэлементов: