Простая система автоматически включает свет в прихожей при открывании входной двери. Свет горит примерно 1,5 минуты, за которые вполне успеваешь войти и раздеться-разуться, а потом свет автоматически гаснет.
Включением света управляет реле, поэтому можно использовать лампу абсолютно любого типа и не бояться, что она не сможет нормально работать или ее переходные процессы что-нибудь повредят.
Есть возможность немного управлять продолжительностью включения света – если входная дверь открывается на очень непродолжительное время, то свет включается на несколько секунд. Чем больше время, в течение которого открыта дверь, тем дольше горит свет в прихожей после ее закрывания.
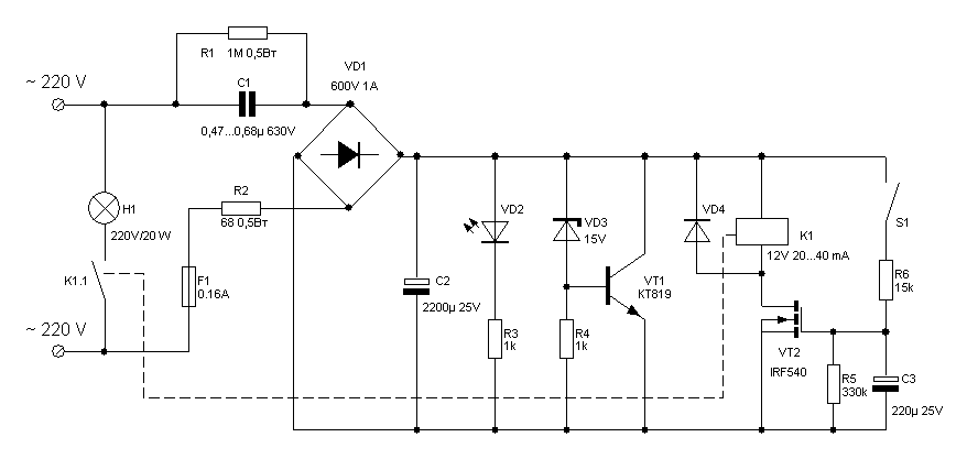
Схема устройства:
Вся “главная” часть занимает самый правый краешек схемы. Автомат - выключатель освещения При открывании двери замыкается выключатель S1 и через резистор R6 заряжается конденсатор С3. При этом открывается полевой транзистор VT2 и подает питание на обмотку реле К1. Реле включается и замыкает контакты в цепи лампы. Лампа горит. Когда дверь закрывается, S1 размыкается, и С3 начинает разряжаться через резистор R5. Как только он разрядится до напряжения 2…3 вольта, реле выключится. Все. Система вновь готова к работе. Диод VD4 защищает транзистор от пробоя при отключении реле.
Если не дожидаясь выключения света снова открыть дверь, то конденсатор С3 подзарядится, и выдержка времени снова начнется снова по полной программе.
Поскольку резистор R6, через который заряжается времязадающий конденсатор, имеет довольно большое сопротивление, то С3 заряжается не очень быстро. Поэтому напряжение, до которого он зарядится, зависит от того, как долго открыта дверь. Если недолго – то он зарядится до небольшого напряжения и разрядится быстрее. Значит, и лампа будет гореть не очень долго.
Вся остальная часть схемы – источник питания 15 вольт 30…40 мА. Я использовал бестрансформаторный источник, т.к. он дешевле и меньше по габаритам. Конденсатор С1 – балластный, он ограничивает ток, потребляемый цепью, и на нем падает практически все напряжение 220 вольт. Резистор R1 разряжает конденсатор, чтобы, например, не стукнуло током, если начнешь ремонтировать схему, а С1 остался заряженным до 220! R2 ограничивает бросок тока при включении питания. Ведь в момент включения все конденсаторы разряжены, и ток заряда, который пойдет через С1, VD1 и С2, может достигать нескольких десятков ампер! Пусть и очень-очень кратковременно, но такой ток никто не любит. И после десятка-другого включений что-нибудь может сгореть. С резистором R2 ток включения не превышает 4…5 ампер, и все элементы его легко выдерживают (поскольку от протекает очень короткое время).
VD1 – выпрямитель, С2 – фильтр, VD2 и R3 – индикатор включения. Я использовал яркий белый светодиод, и получил дополнительный сервис – ночью светодиод довольно ярко освещает прихожую, так что ни обо что не споткнешься в темноте. VD3, R4 и VT1- аналог мощного стабилитрона (15 вольт, 50…60 мА – если такой есть, то можно его использовать) и стабилизирует напряжение питания. Получается простой и эффективный параллельный стабилизатор, а ток ограничен конденсатором С1 на уровне примерно 35 мА.
Схема потребляет от сети мощность Р = 15 В х 35 мА = 525 мВт ~ 0,5 Вт. Так что очень экономичная.
Конструкция и детали.
Помните, что напряжение 220 вольт, присутствующее в схеме, опасно для жизни!
В бестрансформаторной схеме все элементы находятся под напряжением сети, поэтому дотрагиваться до них можно, только полностью отключив всю схему, и подождав 5…10 секунд, пока разрядятся все емкости!
В этой конструкции все упирается в реле. Оно должно включаться напряжением 12 вольт и током 20…40 мА (т.е. иметь сопротивление обмотки не менее 300 Ом). Реле, срабатывающее от большего тока лучше не использовать – схема потребляет этот ток все время, независимо от того, включено реле, или нет. Поэтому, если ток реле будет больше, все будет сильнее греться и потребуется с этим нагревом как-то бороться.
В качестве С1 подойдет практически любой неэлектролитический конденсатор подходящей емкости и напряжения. Очень хорошо подходит К73-17 – он маленький (особенно импортные аналоги) и дешевый. Его рабочее напряжение должно быть не менее 630 вольт, а емкость 0,47 мкФ, если ток включения реле составляет 25 мА, или меньше; и 0,68 мкФ, если ток включения реле больше 25 мА (и меньше 45мА). Если увеличить емкость до 1 мкФ, то можно получить ток до 70 мА. Только учтите, что этот ток все время протекает через транзистор VT1 (таково свойство параллельного стабилизатора). Поэтому транзистору понадобится небольшой теплоотвод. Помните, что элементы схемы не должны быть горячими, иначе их срок службы резко сократится!
Я использовал реле с двумя группами контактов, которые запараллелил – это значительно увеличило его надежность.
Электролитические конденсаторы использованы на рабочее напряжение 25 вольт (при напряжении питания 15 вольт) – запас, также добавляющий надежность, ведь схема включена в сеть 24 часа в сутки, 365 дней в году.
Резистор R6 предназначен для ограничения импульса тока при зарядке конденсатора С3. Сопротивление этого резистора не должно быть меньше 5 кОм. Если его сопротивление увеличить, то увеличится продолжительность заряда С3, и схема будет “чувствовать” сколько времени открыта дверь и в зависимости от этого давать разную продолжительность включения света. Кстати, при большом сопротивлении и включается свет не сразу, а с некоторой задержкой – когда С3 зарядится настолько, чтобы реле включилось. При сопротивлении R6 = 15 кОм, как на схеме, задержка включения лампы составляет примерно 1/2 секунды, а время горения лампы практически не зависит от того, сколько долго была открыта дверь (точнее, конденсатор практически полностью заряжается за несколько секунд). Если дверь открыть на пару-тройку секунд, то лампа горит недолго. А если открыть дверь на большее время, то лампа горит примерно 1,5 минуты.
Чтобы повысить зависимость времени горения лампы от того, как долго была открыта дверь, R6 нужно увеличить до 33…68 кОм.
Увеличить выдержку времени, можно увеличив емкость С3. При этом может понадобиться подкорректировать (уменьшить) сопротивление R6.
VT1 типа КТ819 с любой буквой, в принципе подойдет любой мощный n-p-n транзистор, но лучше в корпусе ТО220 – тогда ему не нужен радиатор и он не сильно греется. Транзистор в корпусе меньших размеров (например, КТ815, 817) нужно ставить на небольшой радиатор – именно на этом транзисторе и выделяется бОльшая часть мощности, потребляемой от сети. VT2 можно использовать IRF510, или что-то подобное. Радиатор ему не нужен. Цоколевка транзисторов почему-то не всегда доступна, поэтому вот она:
В качестве S1 я использовал геркон – герметичный магнитоуправляемый контакт:
Здесь нужна размыкающая группа контактов (этот геркон – переключательный, бывают еще просто замыкающие, они не подойдут) – на дверь приклеен небольшой магнит, и когда зверь закрыта, геркон “включен” (т.е. нормально замкнутые контакты разомкнулись). Когда дверь открыта, магнит далеко и не влияет на геркон, который замыкает свои контакты. В принципе можно использовать любой подходящий выключатель, который замыкается при открывании двери.
Я не делал печатку (хотя и разработал) для этой схемы – хотелось сделать побыстрее, поэтому использовал навесной монтаж. Отдельные узлы я получил, просто спаяв между собой детали:
Слева направо: F1-C1-C2-R1-R2-VD1, VT1-R4-VD3, VT2-C3-R5-R6.
Потом эти получившиеся “минимодули” соединил между собой, вставил в корпус и приклеил пластиком из термопистолета:
Геркон укреплен посередине на левой стенке. На правой – клемные колодки для подключения сети и лампы.
Осталось повесить все это в прихожку, и приклеить на дверь магнит от мебельных защелок:
Слева прямо у корпуса черный – это магнит, его плохо видно, зато светодиод горит ярко! Маленькая белая коробочка – это “электронный трансформатор” для галогенки, он спрячется в корпус лампы.
Печатная плата разработана под следующие элементы (не указанные на схеме): предохранитель – обычный стеклянный в держателе, запаиваемом на плату; С1 – К73-17, в том числе и импортный; реле – TIANBO HJR1-2C L-12V; диодный мост – RS107.