Радиомикрофон питается от 9-вольтовой батареи типа «Крона». Он работает на частоте в УКВ-ЧМ диапазоне, вернее, на стыке частот «УКВ» и «РМ», то есть, от 76 до 88 МГц. Этот участок был выбран потому что там, во-первых, относительно «пусто», а во-вторых, имелся радиоприемник со сплошным УКВ диапазоном – 64-108 МГц.

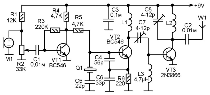
И именно этот приемник предполагалось использовать для приема сигнала данного радиомикрофона. Задающий генератор выполнен на транзисторе VT2. Частота задается кварцем Q1, работающем на 3-й гармонике. Нужно брать резонатор диапазона «27 МГц». Например, при частоте его 27140 кГц частота на антенне будет 81,42 МГц. На транзисторе VT3 выполнен усилитель мощности, он нагружен на контур L2-C8 и его коллектору через разделительный конденсатор С2 подключена антенна.
Модулятор выполнен на транзисторе VT1. На его вход поступает ЗЧ сигнал с электретного микрофона М1. Переменным резистором R2 можно регулировать громкость, то есть, чувствительность радиомикрофона. Катушки L1 и L2 – бескаркасные. Диаметром 7 мм. Обе по 6 витков обмоточного провода сечением 0,5-1,0 мм. Катушка L3 – готовый дроссель, высокочастотный.