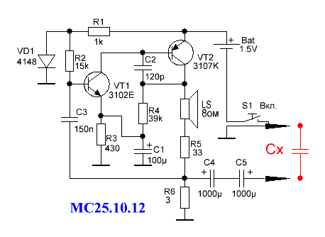
Изначально схема генерирует звуковой тон с частотой около 500Гц.
При тестировании конденсаторов(без выпаивания из схемы), если ESR менее 1ома(что считается нормой), частота генерации снижается от 500 до 100Гц пропорционально емкости от 0.1 до 1000Мкф и далее молчит.
Если ESR более 1ома, частота генерации начинает возрастать до (примерно) 5-7 кГц обратно пропорционально значению ESR.
Таким образом, если частота генерации начинает повышаться, или остается неизменной, то конденсатор (в большинстве случаев), следует заменить.
Схема так же может использоваться как звуковой пробник.
При правильно собранной схеме, подбора деталей не требуется.
Транзисторы могут быть любые с h21э более 350.