При внимательном изучении печатной платы можно получить очень много информации о схеме, схемных соединениях, а также о неисправностях.
Еще одним важным инструментом является прибор, позволяющий измерять напряжение, ток и сопротивление — это мультиметр. Этот прибор позволяет получать информацию об элементах и о схемных соединениях, которые недоступны визуально.
Для демонтажа элементов и последующего ремонта также будет полезным паяльное оборудование (паяльник, фен, паяльная станция), что позволяет разбить сложную схему на отдельные участки и отрисовывать их схемы по отдельности или же получить визуальный доступ к схемным соединениям, которые расположены под демонтируемым элементом.
ВНИМАНИЕ! Отслеживание схемы с использованием мультиметра и паяльного оборудования требует отключения внешних и внутренних источников энергии, а также разрядки конденсаторов в схеме!
Несоблюдение этого условия может привести в лучшем случае к неправильному результату, а в худшем — к порче оборудования или травме!
Метод отрисовки схемы
Неисправная плата состоит из некоторого набора компонентов и соединений между ними в виде токопроводящих дорожек. Кроме проводников печатной платы схемные соединения могут выполняться в виде специальных компонентов — перемычек. Перемычки могут представлять собой отрезок провода или резистор с нулевым сопротивлением.
Цепи питания можно легко проконтролировать с помощью выводов силовых компонентов, а детальная отрисовка схемы в остальных случаях обычно требуется очень редко.
Если отслеживается схема всего объекта, то сначала желательно по маркировкам основных компонентов выяснить их назначение и структуру. Скачать даташит (Datasheet) основных компонентов схемы. Также желательно определить функциональность разъемов (если таковые есть).
Далее выбирается определенный вывод определенного компонента, относительно которого отрисовывается участок схемы. Начинать лучше с края платы, где находится вход сигнала или питания, например плата усилителя. На схеме рисуется компонент, от соответствующего вывода которого рисуется соединение. Далее это соединение отслеживается по плате либо визуальным способом, можно проверить правильность отслеживания дорожки с помощью мультиметра. Для отслеживания соединений чаще всего используется режим «прозвонка» с звуковым сигналом, что очень удобно в случае хорошего представления схемы. Следует учитывать, что отдельные модели могут выдавать звуковой сигнал при измерении прямого падения напряжения на некоторых элементах, например диоде Шоттки, вычислительные устройства (CPU, GPU и т.д.), являющиеся нагрузкой импульсных понижающих преобразователей напряжения, могут искажать результаты измерений между силовыми выводами элементов в нижнем(их) плече(ах) этих преобразователей, потому что сопротивление высокопроизводительных CPU/GPU относительно невелико, а активное сопротивление выходного(ых) дросселя(ей) преобразователя близко к нулю.
Если мультиметр используется для приблизительной оценки сопротивления компонента, то следует учитывать влияние других компонентов, соединенных с исследуемым. При наличии сомнений в адекватности показаний мультиметра рекомендуется выпаять элемент или один его вывод (диод, резистор, конденсатор…).
В результате определяются компоненты, выводы которых имеют соединение с интересующим выводом исходного компонента. Эти компоненты отрисовываются на схеме и их соответствующие выводы на схеме соединяются с интересующим выводом исходного компонента. Затем выбирается следующий вывод, относительно которого повторяются вышеописанные действия.
Процесс отслеживания повторяется до тех пор, пока не будет отрисован весь интересующий участок схемы (с условием логической законченности и непротиворечивости участка схемы).
Сверять отрисовку схемы можно с даташитом (схемой включения) данного компонента. Она во многих случаях будет похожа.
Пример отрисовки схемы
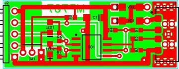
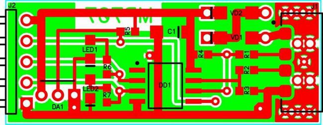
В качестве примера использована небольшая двусторонняя плата, найденная в Интернете с хорошо просматриваемыми дорожками.
На фото дополнительно нанесены метки для указания первого вывода микросхем, катода диодов/светодиодов и положительного вывода полярных конденсаторов. Кроме фото самой платы были найдены топология (для виртуального применения мультиметра и паяльного оборудования) и схема (для проверки результата) платы.
Исходные данные платы
Плата используется для измерения температуры (в общем случае для подключения датчиков с интерфейсом 1-Wire). Также плата имеет два программно управляемых выхода с ТТЛ-уровнями. Интерфейс подключения к персональному компьютеру — USB.
Топология платы (красный — Top (сверху), зеленый — Bottom (снизу):
На фото и топологии платы хорошо видна разница между дорожками и заливкой. На слое Top (верх) имеется небольшой участок заливки — возле разъема USB. Остальную часть этого слоя занимают дорожки, контактные площадки, переходные отверстия и пустое пространство между ними. На слое Bottom (низ) практически все занято сплошной заливкой. Расстояние между заливкой и остальными элементами в этом слое (4 дорожки, 16 контактных площадок, 16 переходных отверстий и 1 надпись) минимально допустимое. Часть контактных площадок и переходных отверстий относится к заливке. Причем можно отметить то, что контактные площадки и переходные отверстия соединяются со сплошной заливкой не по всему контуру, а только в определенных местах — таким образом получается термобарьер между контактной площадкой (или переходным отверстием) и сплошной заливкой. Термобарьер облегчает пайку элементов, потом что с термобарьером достаточно прогреть только контактную площадку, вывод элемента и припой, а без термобарьера часть энергии будет рассеиваться сплошной заливкой.
Используемые микросхемы — ATtiny45 (DD1) и DS18B20 (DA1). На плате присутствуют 2 обычных выпрямительных диода (VD1, VD2), светодиод (LED1, LED2) — 2шт, конденсатор (C1), резисторы (R1-R7) — 7шт, разъемы (J1, J2).
Отслеживание участков схемы