Основная цель тревожной кнопки — позволить человеку, находящемуся под угрозой, быстро вызвать помощь при возникновения чрезвычайной ситуации. То есть специальная тревожная сигнализация в доме, автомобиле или офисе улучшает уровень безопасности, так как дает большее уверенности. Запуск тревоги идёт обычной внешней кнопкой, а вот отключение — другой (скрытой). В продаже есть что-то похожее, но это же не наш метод! Итак, начнем со схемы проекта.
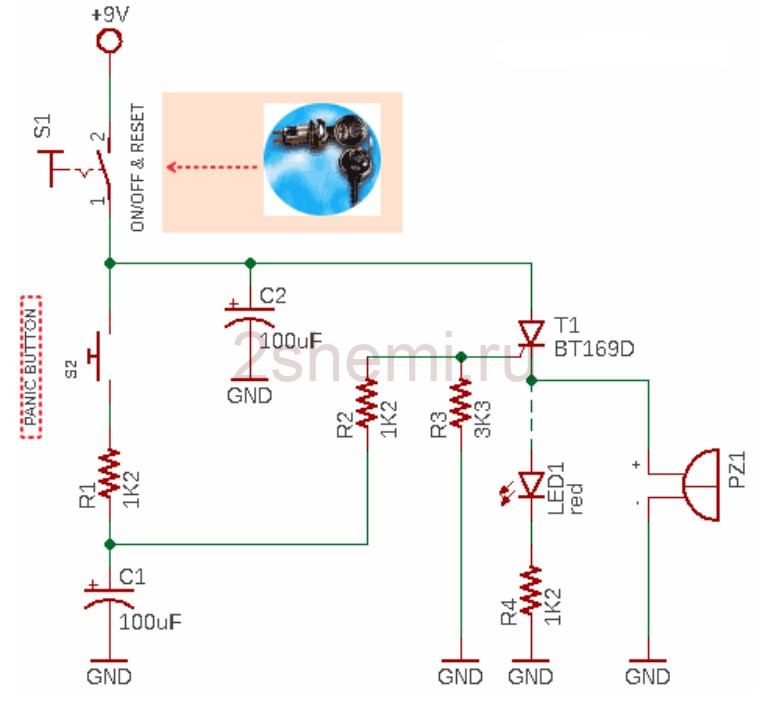
Схема тревожной кнопки
Тут использовался случайно выбранный тиристор BT169D, но подойдет почти любой тип для замены.
Звуковой оповещатель (автомобильный звуковой сигнал заднего хода например) приобретается в магазине автомобильных запчастей. Это пьезоэлектрический блок, высокочастотная сирена, работающая от 12 В при номинальном токе 200 мА. Она действительно достаточно громкая, хотя в некоторых случаях стоит заменить её более миниатюрным пьезиком.