Как правило, радио-подслушивающие схемы («жучки») работают на одной из частот в диапазоне 30…500 МГц и имеют малую мощность передатчика порядка 5 мВт. Порой подобные устройства действуют, в целях экономии питания, в ждущем режиме, то есть активизируются только при наличии шума в прослушиваемом помещении.
В этой статье приведен несложный прибор для обнаружения подслушивающих устройств, которое поможет в поиске всевозможных «жучков». Схема прибора представляет собой мостовой детектор высокочастотного напряжения, работающий в широком диапазоне частот от 1 до 200 МГц.
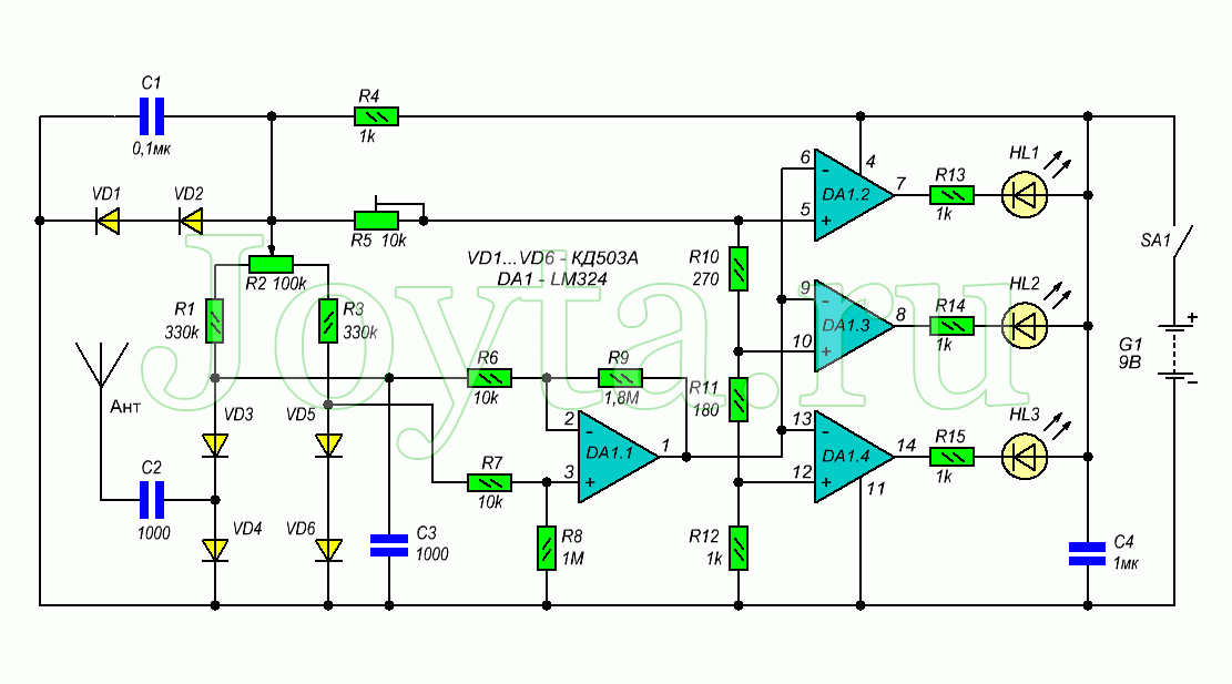
Описание работы детектора жучков
В этой схеме использован известный метод замера малых переменных напряжений с применением сбалансированного диодно — резистивного моста. Незначительный ток, идущий сквозь диоды VD3, VD4, улучшает качество детектирования (увеличивает чувствительность прибора) и помогает сдвинуть нижний уровень замеряемых напряжений до 20 мВ при ровной АЧХ.
Диоды VD5, VD6 создают 2-е плечо моста и создают температурную стабилизацию всей схемы. На компонентах DA1.2 — DA1.4 операционного усилителя LM324 построен трех уровневый компаратор. Светодиоды HL1 — HL3 – индикаторы подключенные к выходам данных компараторов. Диоды D1, D2 использованы как стабилизаторы напряжения на 1,4 В, это нужно для стабильной работы электрической схемы прибора при изменении напряжения питания.
Использование прибора при поиске различных подслушивающих устройств требует некоторого опыта, поскольку электрическая схема достаточно чувствительна и может реагировать на всякие радиоизлучения, например, излучение гетеродина приемника или телевизора, а так же на повторное излучение токопроводящими поверхностями.
Порядок работы с прибором обнаружения подслушивающих устройств
Для более легкого поиска «жучков» применяют сменные антенны, которые имеют различную длину. Это помогает уменьшить восприимчивость схемы детектора подслушивающих устройств. Например, можно использовать несколько антенн длиной 400, 700, 1200 (мм).
При включении прибора-детектора, следует сопротивлением R2 достичь свечения светодиода HL3. Этим обозначается сигнал первоначальной чувствительности относительно общего фона. При приближении антенны детектора жучков к источнику радиоизлучения по мере усиления амплитуды обнаруженного сигнала происходит свечение светодиодов HL2 и HL1.
Настройку электрической схемы подстроечным сопротивлением R5 выполняют один раз. Им выставляют опорное напряжение (общую чувствительность) всех трех компараторов.