В наше время использование различных измерительных устройств, построенных на базе взаимодействия с персональным компьютером, достаточно много. Значительным преимуществом их использования является возможность сохранения полученных значений достаточно большого объема в памяти устройства, с последующим их анализом.
Цифровой USB осциллограф из компьютера, описание которого мы приводим в данной статье, является одним из вариантов подобных измерительных инструментов радиолюбителя. Его можно применить в качестве осциллографа и устройства записывающего электрические сигналы в оперативную память и на жесткий диск компьютера.
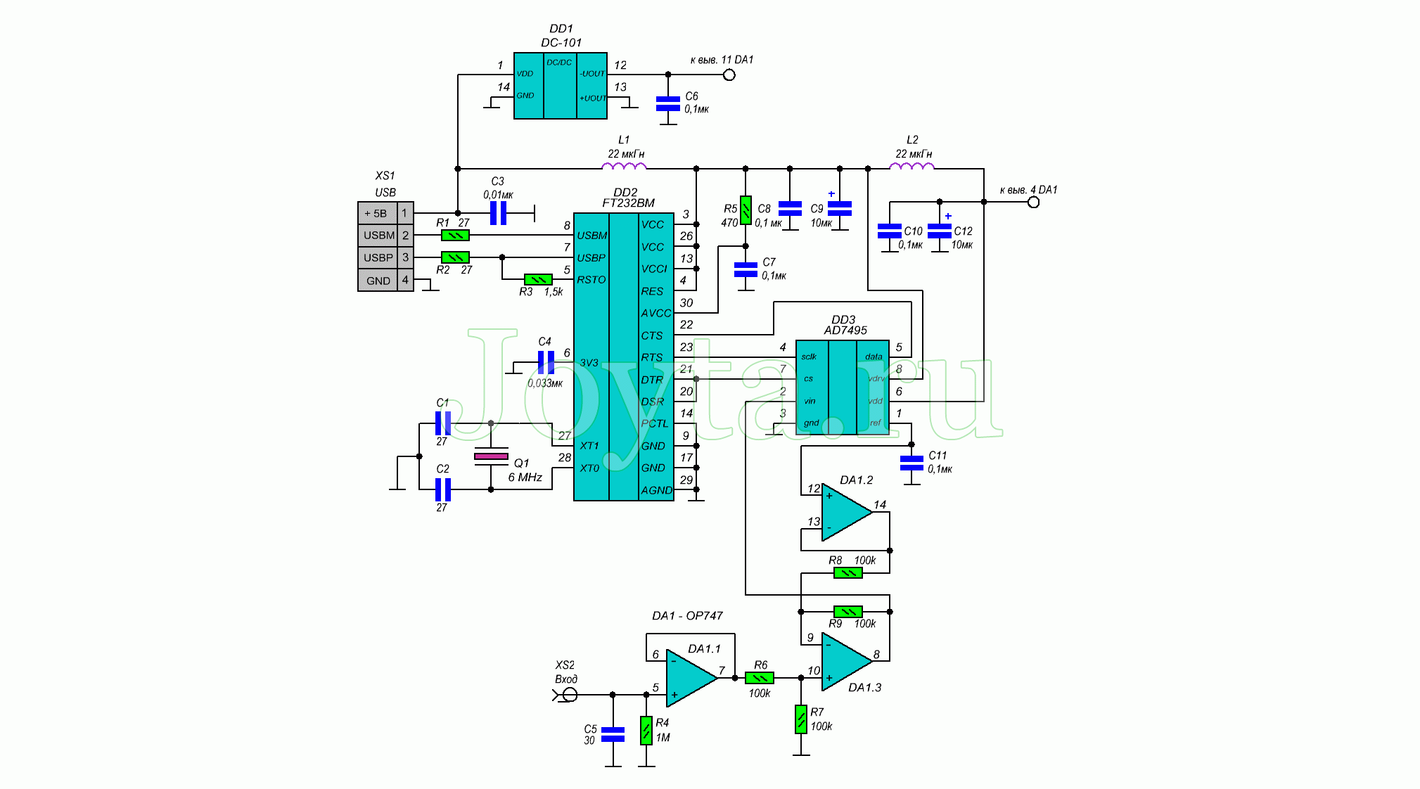
Схема не сложная и содержит минимум компонентов, в результате чего удалось добиться хорошей компактности устройства.
Основные характеристики USB осциллографа:
АЦП: 12 разрядов.
Временная развертка (осциллограф): 3…10 мсек/деление.
Временной масштаб (рекордер): 1…50 сек/выборка.
Чувствительность (без делителя): 0,3 Вольт/деление.
Синхронизация: внешняя, внутренняя.
Запись данных (формат): ASCII, текстовый.
Максимальное входное сопротивление: 1 МОм параллельно к емкости 30 пФ.
Описание работы осциллографа из компьютера
Для осуществления обмена данными, между USB осциллографом и персональным компьютером, применен интерфейс Universal Serial Bus (USB). Данный интерфейс функционирует на базе микросхемы FT232BM (DD2) фирмы Future Technology Devices. Она представляет собой преобразователь интерфейса USB — COM. Микросхема FT232BM может функционировать как в режиме прямого управления битами BitBang (при использовании драйвера D2XX), так и в режиме виртуального COM-порта (при применении драйвера VCP).
В роли АЦП применена интегральная микросхема AD7495 (DD3) фирмы Analog Devices. Это не что иное, как аналого-цифровой преобразователь с 12 разрядами, с внутренним источником опорного напряжения и последовательным интерфейсом.
В микросхеме AD7495 также есть синтезатор частот, который определяет, с какой скоростью будет происходить обмен информацией между FT232BM и AD7495. Для создания необходимого протокола обмена данными, программа USB осциллографа наполняет выходной буфер USB отдельными значениями битов для сигналов SCLK и CS так, как указано на следующем рисунке:
Измерение одного цикла определяется серией из девятьсот шестидесяти последовательных преобразований. Микросхема FT232BM с частотой, определяемой встроенным синтезатором частот, отправляет электрические сигналы SCLK и CS, параллельно с передачей данных преобразования по линии SDATA. Период 1-го полного преобразования АЦП FT232BM, устанавливающий частоту выборки, соответствует продолжительности периода отправки 34 байтов данных, выдаваемых микросхемой DD2 (16 бит данных + импульс линии CS). Поскольку быстрота передачи данных FT232BM обусловливается частотой внутреннего синтезатора частот, то для модификации значений развертки нужно всего лишь менять значения синтезатора частот микросхемы FT232BM.
Данные, принятые персональным компьютером, после определенной переработки (изменение масштаба, корректировка нуля) выводятся на экран монитора в графическом виде.
Исследуемый сигнал поступает на разъем XS2. Операционный усилитель OP747 предназначен для согласования входных сигналов с остальной схемой USB осциллографа.
На модулях DA1.2 и DA1.3 построена схема сдвига двухполярного входного сигнала в зону положительного напряжения. Поскольку внутренний источник опорного напряжения микросхемы DD3 имеет напряжение 2,5 вольт, то без использования делителей охват входных напряжений равен -1,25..+1,25 В.
Чтобы была возможность исследовать сигналы, имеющие отрицательную полярность, при фактически однополярном питании от разъема USB (распиновка USB разьема), использован преобразователь напряжения DD1, который для питания ОУ OP747 вырабатывает напряжение отрицательной полярности. Для защиты от помех аналоговой части осциллографа применены компоненты R5, L1, L2, C3, C7-C11.
Для вывода информации на экран монитора компьютера предназначена программа uScpoe. При помощи данной программы появляется возможность визуально оценивать величину исследуемого сигнала, а так же его форму в виде осциллограммы.

Для управления разверткой осциллографа предназначены кнопки ms/div. В программе можно сохранять осциллограмму и данные в файл при помощи соответствующих пунктов меню. Для виртуального включения и выключения осциллографа используются кнопки Power ON/OF. При отсоединении схемы осциллографа от компьютера, программа uScpoe автоматически переводится в режим OFF.
В режиме записи электрического сигнала (recorder), программа создает текстовый файл, имя которого можно задать по следующему пути: File->Choice data file. изначально формируется файл data.txt. Далее файлы можно импортировать в другие приложения (Excel, MathCAD) для дальнейшей обработки.
Скачать программу и драйвер (3,0 MiB, скачано: 6 792) https://www.joyta.ru/6482-cifrovoj-usb- … ompyuteru/
Источник: Радио, 5/2005