Этот простой частотомер полезен для измерения частоты различного оборудования, особенно передатчиков, приемников и генераторов сигнала в ВЧ/СВЧ диапазоне.
Спецификации:
Диапазон измерений: 0,0 до 999,9 MHz, шаг 0,1 MHz
Правильное округление, уменьшенное мигание последней цифры
индикация Over-диапазона
Быстрое измерение - короткое измерение период
Высокая чувствительность в ВЧ/СВЧ - диапазоне
Можно вычитать 10,7 MHz для использования с приемником
Технические данные:
Напряжение питания: 8-20 V
Потребляемый ток: тип. 80 mA, макс. 120 mA
Входное напряжение: max. 10 mV в диап. 70-1000 MHz
Период измерения: 0,082 сек.
Обновление дисплея: 49 Hz
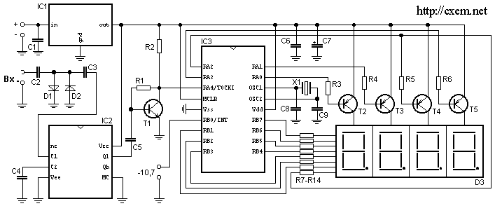
СХЕМА:
Для использования с приёмником соедините перемычку "10.7".
Список радиоэлементов

Для использования с приёмником соедините перемычку "10.7".
1 GHz программа для IC3: counter.hex Ссылка
Установки для программирования: генератор: XT, WDT: выкл.
Установки для SAB6456:
SAB6456 предделитель для ВЧ/СВЧ тюнеров. ВХОД: 70 MHz - 1 GHz, с высокой чувствительностью. Ниже 3 MHz чувств. - хуже.
Микросхема содержит входной усилитель, компаратор. Компаратор может колебаться в течение отсутствия сигнала, но это колебание подавляется, когда получены входные сигналы.
Печатная плата
Важно!
Имеются две версии подключения выводов SAB6456. В схемах выведено стандартное подключение, как предусмотрено в Philips datasheet.
Скачайте файл counter.rar с макетом печатной платы от Werewolf'а. -Ссылка
PCB - Стандартное подключение выводов SAB6456 (Схема раположения элекментов)
PCB - Стандартное подключение выводов SAB6456(Печатная плата)
Дисплей устанавливается вертикально на плате.
Отредактировано somoveu (19.03.2021 17:52:59)









