Микроконтроллеры ATMEL - AT89C2051-24SU
Сообщений 1 страница 2 из 2
Поделиться229.02.2020 15:44:11
AT89S2051, AT89S4051
8-разрядный микроконтроллер со встроенной флэш-памятью размером 2/4 кбайт
Отличительные особенности:
Совместимость с семейством MCS51
2/4 кбайт внутрисистемно-программируемой флэш-памяти программ
- Последовательный интерфейс для загрузки программного кода
- Износостойкость 10 тысяч циклов чтения/записи
Работа при напряжении питания 2.7В...5.5В
Полностью статическая работа в диапазоне частот 0Гц…24МГц
Двухуровневая защита памяти программ
Внутреннее ОЗУ с организацией 256 x 8 бит
15 программируемых линий ввода-вывода
Два 16-разрядных таймера-счетчика
Шесть источников прерываний
Программируемый последовательный порт УАПП
Выход со светодиодной нагрузочной способностью
Встроенный аналоговый компаратор с выборочным прерыванием
8-разрядная ШИМ (широтно-импульсная модуляция)
Экономичные режимы работы: холостой ход (Idle) и выключение (Power-down)
Сброс при снижении напряжения питания
Расширенный последовательный порт УАПП с детекцией ошибок кадра и автоматическим распознаванием адреса
Встроенная схема сброса при подаче питания
Прерывание возобновляет нормальную работу в режиме выключения (Power-down)
Опциональное удвоение быстродействия
Пятиуровневый расширенный контроллер прерываний
Флаг выключения питания
Гибкое программирование (байтный и страничный режимы)
- Страничный режим: 32 байт/страницу
Сигнатурная страница пользователя (32 байта) 

Описание:
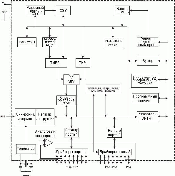
AT89S2051, AT89S4051 - низковольтные, высокопроизводительные КМОП 8-разрядные микроконтроллеры со встроенной внутрисистемно-программируемой флэш-памятью программ размером 2/4 кбайт. Микроконтроллеры выпускаются с использованием технологии высокоплотной энергонезависимой памяти, разработанной Atmel, и совместимы по набору инструкций со стандартными промышленными микроконтроллерами MCS-51. За счет объединения в одном кристалле универсального 8-разрядного ЦПУ и флэш-памяти микроконтроллеры AT89S2051, AT89S4051 являются мощным инструментом для получения гибких и оптимальных в стоимостном плане решений для встраиваемого управления. Кроме того, AT89S2051, AT89S4051 разработаны с учетом совместимости с микроконтроллерами AT89S2051, AT89S4051, соответственно.
AT89S2051, AT89S4051 содержит следующие стандартные ресурсы: 2/4 кбайт флэш-памяти, 256 байт ОЗУ, 15 линий ввода-вывода, два 16-разрядных таймера-счетчика, шестивекторая четырехуровневая архитектура прерываний, полнодуплексный расширенный последовательный порт, прецизионный аналоговый компаратор и встроенная схема синхронизации. Путем переконфигурации двух встроенных таймеров-счетчиков становится доступной аппаратная поддержка ШИМ с 8-разрядной разрешающей способностью и 8-разрядным предварительным делителем. Кроме того, AT89S2051, AT89S4051 разработаны на основе статической логики для работы при тактовых частотах вплоть до 0 Гц и поддерживают два выборочных экономичных режима работы. В режиме холостого хода (Idle) останавливается ЦПУ, но продолжают функционировать ОЗУ, таймеры-счетчики, последовательный порт и система прерываний. В режиме выключения (power-down) сохраняется содержимое ОЗУ, но прекращают действие все встроенные функции до следующего внешнего прерывания или аппаратного сброса.
Доступ ко встроенной флэш-памяти программ организован посредством последовательного интерфейса. Если удерживать вход RST в активном состоянии, то микроконтроллер переходит в режим последовательного программирования и при условии незапрограммированности бит защиты появляется возможность записать или считать память программ.